你好!欢迎来到 仙桃市第一中学 !
2026 | 繁體   
子栏目广告位
综合新闻

毛喜爱:青春最好的模样,是和孩子们一起写诗的样子

发布:2022/2/10 来源: 作者: 浏览:4634

01   初入职场 融入“海天”


满眼星辰,眉间落雪。满天星月是诗歌的光亮,片片雪花亦是诗歌的浪漫。在诗歌的海洋中,我找寻了自我,沉淀了自我,成长了自我。


与诗歌结缘之前,还在学校读研,那时的我也曾尝试过不同风格的写作。曾经一度痴迷悬疑侦探小说,在出人意外的情节设置里屏气敛声,于是尝试创作小说,但总因构思不出奇特的情节而黯然作罢。



机缘巧合之下,与一群志同道合的朋友相遇于长河网络诗刊,在“长河”这个大家庭中,我接触到了现代诗歌,惊讶于短短的几行文字,竟能蕴藏无比丰富曼妙的思绪和灵感。有些东西,一旦接触,就会一发不可收拾地爱上。拾起尘封已久的笔,我开始记录生活的点滴……不久,长河诗刊公众号推出了我的个人诗集。



2021年9月,我来到仙桃一中工作。早就听说学校的海天文学社是全国优秀的文学社团,社员们起点很高,不少同学在全国发行的报刊开设专栏写作,并在《读者》《意林》《青年文摘》《中国校园文学》《作文通讯》《中国青年作家报》《语文报》《中国中学生报》等报刊发表大量作品。



心向往之同时,我又惊喜地发现学校活跃着一个教师作家群,他们在精心育桃李的同时,已经走出了学校,通过各种新媒体推送诗文。工作之余,他们亲如兄弟姊妹,在海天文学社教师群里交流创作心得,其乐融融。



正是在这种浓郁的文化氛围中,我有幸接手了海天文学社公众号的编辑工作,社员们踊跃投稿,经我修改润色,一篇篇师生美文,通过网络这个神奇的平台,在教师、家长的朋友群里纷纷转发,放飞精彩。



02  牛刀小试 惊喜无限


同时,我在思考,新课改背景之下的高中语文教学如何立足教材,在培养学生核心素养的同时,让课堂更多地融入一些文学色彩,调动学生学习语文的主观能动性。



我深知学生喜欢一些比较新奇的东西,对外界事物充满着探索的渴望,所以在教授高一语文必修第一单元诗歌内容时,就尝试着鼓励学生“小试牛刀”。


为了调动他们的创作激情,我念了一首自己创作的小诗。


外婆

仙桃一中 毛喜爱


老式挂钟

在沉静中死磕

和日子比谁命长

房子的主人

倒是换了一代又一代


生锈的钥匙

敲打厚厚的木门

不时发出几声沉闷的低吼

老人细小的身形

嵌在门框

嘴里叼着一根水烟

旁边

一只猫,一条狗


仅存的一颗牙

足以支撑整个笑脸

老茧摩擦我的光滑

痛居然是幸福的



学生掌声如雷,纷纷卖萌:“毛毛老师,你太有才了!”


我继续鼓励:“我这是抛砖引玉,你们肯定比我写得更好!”


原以为是一句谦虚之辞,没想到还真的应验了,他们交上来的诗歌周记让我眼前一亮,不禁感叹“长江后浪推前浪”!


原来,每个孩子都富有无穷的创造力和想象力,只需要轻轻地唤醒他们——让一棵树摇动另一棵树,让一朵云推动另一朵云,他们就可以诗情勃发,既能豪情万丈,又能温婉细腻,一腔热血诗情,流淌可贵的文学才华。十五岁的年龄,正是流金的岁月,我不由为这些才子才女拍手叫好。



致青春

高一(9)班  王子文   


青春,送给少年的礼物

是樱花洒满小路

是指尖跳跃的音符

龙应藏在云里

你应藏在心里

以青春的名义

向你告白,向对手宣战



沉思

高一(9)班  倪梦洁   


悄悄地

夕阳告别我的窗棂

乌鹊融入一抹橘红

与黄昏一起沦陷的

是拉曳无限的黑影


淡淡地

云光坠入我心

暗香浮动

今夜,繁星点点

我听见渔歌在唱……



校园的秋

高一(15)班  李羿


枫叶晒红了脸

也都栽了跟头

一头涌进温柔

这秋里欢脱热闹的红

连春也得认输


桂花伸着懒腰

清醒过来

随着风肆意奔跑

这般明艳茂盛的黄

让夏也得臣服


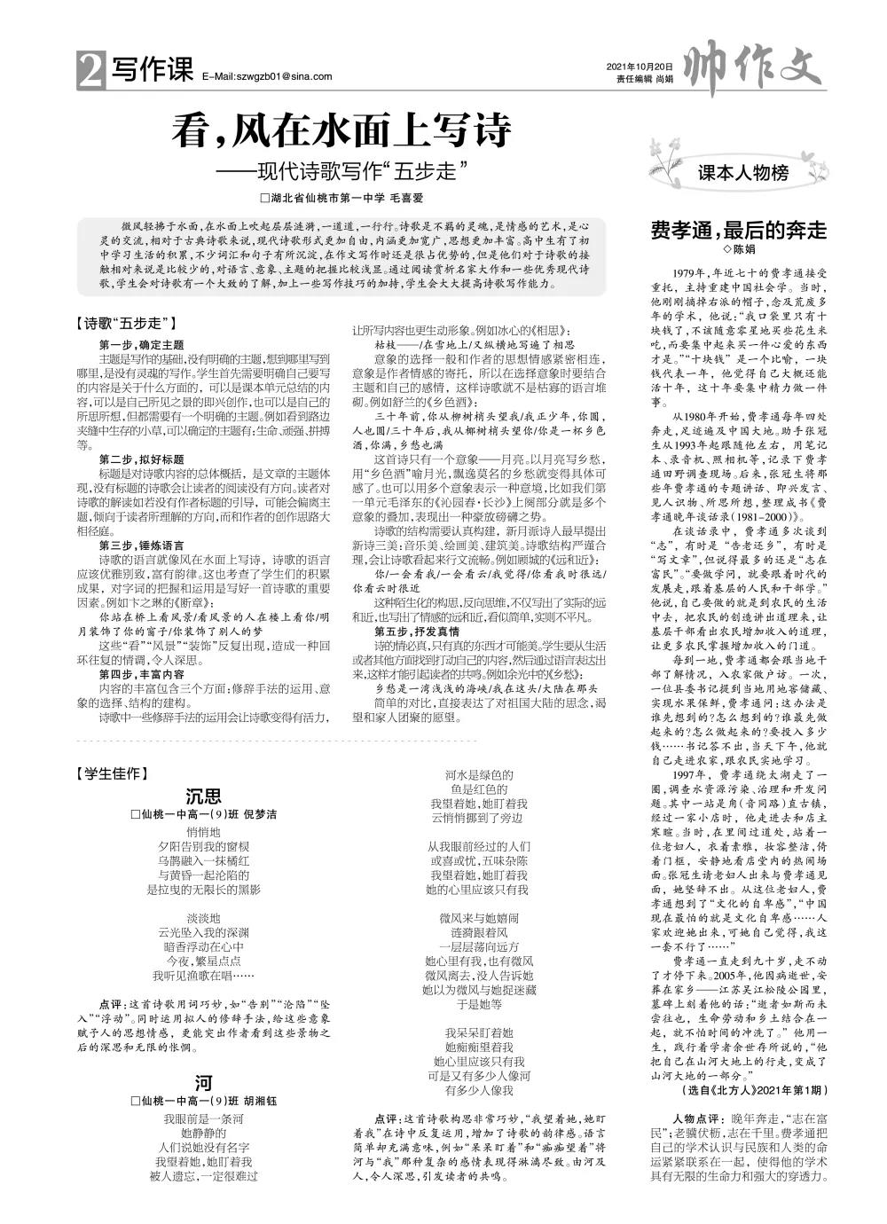
为此,我写了一篇文章《看,风在水面上写诗——现代诗歌写作“五步走”》(刊登在2021年10月的《帅作文报》上),不仅公开了我引导学生写诗的“秘籍”,还刊登了高一(9)班倪梦洁同学与胡湘钰同学的诗歌,给第一次在报刊发表文字的她们以极大的鼓舞。


03  教学相长 师生共进


心有多大,舞台就有多大。给孩子们一张纸,一支笔,他们就是月光下执笔作画的天使。作为一名高中语文老师,我用诗歌的形式,为他们打开了一扇窗,让他们眺望窗外的风景,而且告诉他们,这风景很美……



上语文课之前,我都会为学生准备几幅图片,让他们看图即兴创作一首三行诗。要在短短的三行文字里展现内心深处的情感,还是很有挑战性的,但是同学们个个兴致盎然,非常乐意尝试。


受此影响,高一(9)班的同学,还在年级课间操的时候登台表演原创诗朗诵《一中颂》,受到全年级同学的热烈欢迎。



一中颂

胡湘钰(海天文学社社员)


我看见初春的花儿

在这,肆意绽放 

我听见夏日的蝉鸣

在这,齐声歌唱 

我嗅到凉秋的果香

在这,十里芬芳 

我触到寒冬的细雪

在这,纷纷扬扬 


菁菁校园,书声朗朗

青春如珍珠,磨砺闪光

……


诗歌就是人心中的一团火。我从未如此强烈地感受到文字巨大的力量,也不敢小瞧学生们的水平,教学相长,师生共进。学生在某种程度上也给了我灵感,是我不折不扣的小老师。


学校里有一处网红打卡点,那里生长着一株神奇的紫薇。这株古朴苍劲的紫薇,每逢六七月,繁花似锦,云蒸霞蔚,与此同时,学校的高考与中考捷报频传,同学们惊羡她的美丽,叫它“幸运树”。


而一到冬天,她就默默地收敛了芳华,只将光秃秃的树干指向天空,低调的潜伏,只为来年再次盛装出场惊艳绽放,同学们亲切地称她为“丑丑树”。


我搜集了这株树在夏天和冬天的照片,问同学们看后有何感悟,让他们写三行诗。



小诗人们灵感大爆发,诗歌像雪片一样飞来,这些稚拙但真诚的习作,都是从心底奔流而出的歌。



紫薇

高一(15)班 张玘珺


人生正如

这血与泪浇筑而成的花

走过寂寞才能享受繁华



春的来信

高一(9)班 王芷晴


柔光里跳动的一抹红

装点着凉风划过的翠绿

装饰着揉进时光的你



她颜

高一(15)杨晨


晨风扬起谁的发梢

描下青春的盛颜

只为惊艳你的目光



冬天的树

高一(9)班 彭博


叶子的分离

好似一位历尽沧桑的父亲

为儿女愁掉了所有头发



序曲

高一(15)班 向硕


枯木倔强地支起天空

枝上的寒鸦缀成命运的音符

只为奏响冬天的序曲



冬至

高一(15)班 兰鑫雨


明媚的春光

其实早已轻巧跃上枝头

梦想也和这古树一同发芽


记得英国作家毛姆在《月亮与六便士》里说:一个人能观察落叶、鲜花,从细微处欣赏一切,生活就不能把他怎么样。


忙完一天的工作,回到住处,我会在手机上写几句小诗,发发朋友圈。


为了避免单调乏味的课堂气氛,也为了让学生在忙碌的学习生活中,偷得一点闲暇时光,我在上到对应的课文之时,还会带领他们到学校的各个角落转一转,以户外写作的形式,让他们减轻学习的压力,体验大自然的微妙变化。 


让我感动的是,那次冬景写作课,围坐田径场中央的高一(15)班同学,竟然摆成一个巨大的“心”形,以此表达对我以及这种别致的写作课的喜爱。




同学们回到教室,意犹未尽,都要写一首诗作为“回报”。


青春如书,岁月翻阅最唯美的一章。


孩子们用诗意的文字记录温暖和感动,在诗歌的世界中找到了自己的归属,抒发着对青春的感慨和希冀,颂扬着对母校的热爱和对师长的尊敬,就连他们留下的小纸条也是诗意浓浓,让人好气又好笑,这就是最真实的他们!纯真、善良、调皮而又透露着对老师纯洁的爱。




感谢文学,感谢诗歌,使我和孩子们能够在精神的自由国度里翱翔,在另一个美妙天地中释放无限的可能……



【字体: 】 【关闭窗口
上一篇:踔厉奋发向未来,虎力全开建新功
下一篇:捷报频传 | 我校高中部学科竞赛取得优异成绩
欢迎与我们联系咨询
             

  • 0728-3255368 0728-3255661


  • 仙桃市黄金大道8

版权所有:仙桃市第一中学 未经同意不得复制或镜像  | 技术支持维护:新梦网络科技
地址:仙桃市黄金大道8  | 电话:0728-3255368 0728-3255661 |  邮编:433000  
  鄂公网安备 42900402000234号     鄂ICP备20004882号-1   
网站浏览量统计
底部微信二维码
 首页  电话  公告
咨询
热线
服务热线:0728-3255368
微信
二维码
^
顶部